欢迎登录延安大学教学质量监控与评估认证网!
首页
部门概况
工作动态
质量监控
评估认证
教学督导
制度文件
政策解读
工作简报
下载专区
延大首页
教学质量监控与评估认证网
部门简介
机构设置
工作人员
岗位职责
工作动态
监控体系
日常监控
教学评价
学生信息员
医学专业认证
工程教育认证
师范专业认证
本科教育教学审核评估
本科教学督导委员会
学院本科教学督导组
首页
>
工作动态
>
工作动态
> 正文
此页面上的内容需要较新版本的 Adobe Flash Player。
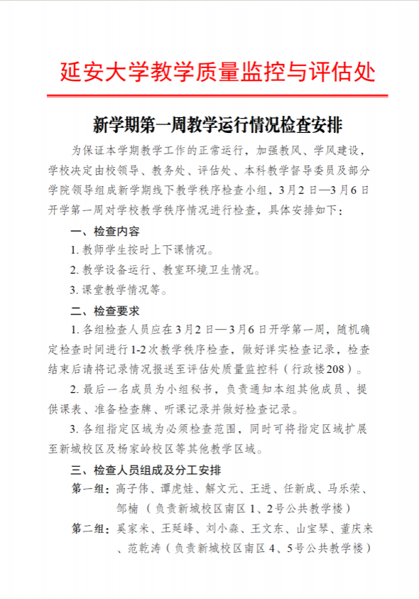
2025-2026学年第二学期教学运行情况检查安排3月2日-3月6日
2026-02-28 09:22
【
关闭窗口
】
友情链接
--教育部相关机构--
中华人民共和国教育部
教育部教育质量评估中心
全国普通高等学校本科教育教学评估系统
国家教育质量检测国家数据平台
中国工程教育专业认证协会
教育部临床医学专业认证工作委员会
师范类专业认证管理系统
--陕西省相关机构--
陕西省教育厅
教育厅高等教育处
教育厅教师工作处
教育厅教育督导室(省政府教育督导委员会办公室)
中国西部高等教育评估中心
--兄弟院校相关机构--
西北大学
陕西科技大学
西安建筑科技大学
西安邮电大学
西安石油大学
西安工业大学
南京邮电大学
吉林师范大学
上海师范大学
北京大学本科教学审核评估网
中国人民大学教务处
北京理工大学教务处
北京体育大学
西安交通大学本科教学工作审核评估网
西北大学本科教学审核评估网
陕西师范大学本科教学审核评估网
西北农林科技大学本科教学工作审核评估网
西安邮电大学教务处
西安石油大学教务处
西安音乐学院本科教学审核评估网
--校内相关机构--
教务处
校办
人事处
科研处
学工部(学生处)
研究生院(学科建设办公室)
团委
发展规划处
财务处
国有资产管理处
教师工作部(教师发展中心)
图书馆
网络信息中心
文学与新闻传播学院
政法与公共管理学院
历史系
经济学与管理学学院
鲁迅艺术学院
外国语学院
数学与计算机科学学院
物理学与电子信息学院
化学与化工学院
生命科学学院
石油工程与环境工程学院
建筑工程学院
教育科学学院
体育学院
医学院
马克思主义学院
地址:中国.陕西.延安市圣地路580号 邮编:716000 E-Mail:yadxjxpg@yau.edu.cn
【网站管理】
电话:86-911-2650086 传真:86-911-2650086 陕ICP备05011013号 Copyright